Designed to avoid introducing any fluorinated compounds into the synthesis process and ensure PFAS free for final delivery.
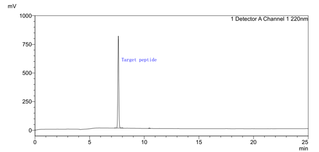
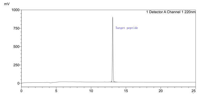
Sequence: Ac-EEMQRR-NH2
-
Purity: crude
-
Purity: 95%
| HPLC chromatogram | IC chromatogram | |
| TFA cleavage |
|
![]() |
| PFAS free cleavage |
|
![]() |







